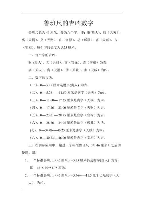
在生活中,我们经常会接触到各种各样的尺寸数字,例如房子的面积、衣服的尺码、手机的屏幕尺寸等等。不同的尺寸数字可能会带来不同的吉凶之气,下面就来具体了解一下。
1代表新的开始和独立,它具有旺盛的阳性能量,能够带来积极向上的气场,代表着成功和胜利。在房屋面积方面,数字1的房子可能会带来独立自主的生活方式,但也可能会让人感到孤独。在衣服尺码方面,1号码代表着最基础的尺码,穿上可能会让人感到自信大方;但如果太紧或者太松就会不舒服。在手机屏幕尺寸方面,1代表着小巧轻便,便于携带,但也意味着一些功能的牺牲,不方便操作和浏览。
2代表协调和平衡,它具有温和的阴性能量,能够带来平和的气场,代表着和谐与团结。在房屋面积方面,数字2的房子可能会让人感到温馨舒适,但也可能会因为空间不足而显得局促。在衣服尺码方面,2号码代表着适中的尺码,穿上不会显得太紧或者太松,但也不能够太修身。在手机屏幕尺寸方面,2代表着适中的尺寸,能够满足日常使用,但对于看视频和玩游戏来说可能有些小。
3代表创意和欢乐,它具有旺盛的阳性能量,能够带来欢愉的气场,代表着创意和艺术。在房屋面积方面,数字3的房子可能会让人感到富丽堂皇,但也可能会因为空间过于宽敞而显得呆板无趣。在衣服尺码方面,3号码代表着比较大的尺码,穿上会显得比较张扬,但也有可能会显得臃肿笨重。在手机屏幕尺寸方面,3代表着比较大的尺寸,适合看视频和玩游戏,但不太便于携带和操作。
4代表稳定和安定,它具有扎实的阴性能量,能够带来平稳的气场,代表着实践和努力。在房屋面积方面,数字4的房子可能会让人感到踏实安全,但也可能会因为过于平淡而显得缺乏生气。在衣服尺码方面,4号码代表着比较小的尺码,穿上会显得比较精神利落,但也有可能会显得太过单薄。在手机屏幕尺寸方面,4代表着较小的尺寸,便于携带和操作,但也可能会显得太小不太适合看视频和玩游戏。

尺寸吉凶
5代表自由和变化,它具有旺盛的阳性能量,能够带来自由的气场,代表着冒险和变化。在房屋面积方面,数字5的房子可能会让人感到充满活力和自由,但也可能会因为不稳定而显得不太安全。在衣服尺码方面,5号码代表着比较中等的尺码,穿上适合日常穿着,但也可能会因为样式太过随意而不够正式。在手机屏幕尺寸方面,5代表着较大的尺寸,适合看视频和玩游戏,但也可能会因为太过占据空间而显得不太方便携带。
6代表平和和和谐,它具有温和的阴性能量,能够带来和谐的气场,代表着家庭和关系。在房屋面积方面,数字6的房子可能会让人感到温馨舒适,充满家庭的气息,但也可能会因为空间不足而显得局促。在衣服尺码方面,6号码代表着比较大的尺码,穿上充满温暖和亲切感,但也有可能会显得过于宽松不够修身。在手机屏幕尺寸方面,6代表着适中的尺寸,满足日常使用,但并不突出或出彩。
7代表神秘和灵性,它具有深沉的阴性能量,能够带来深远的气场,代表着内省和觉醒。在房屋面积方面,数字7的房子可能会让人感到神秘和气氛凝重,但也可能会因为过于压抑而显得憋闷。在衣服尺码方面,7号码代表着中等的尺码,穿上比较平淡,但也有可能会显得过于沉闷。在手机屏幕尺寸方面,7代表着比较小的尺寸,便于携带,但有些功能可能相对较少,不太方便操作。
8代表财富和成就,它具有旺盛的阳性能量,能够带来成功和光辉的气场,代表着财富和显赫。在房屋面积方面,数字8的房子可能会让人感到富丽堂皇和光彩夺目,但也可能会因为过于豪华而显得过于浮夸。在衣服尺码方面,8号码代表着比较大的尺码,穿上显得气势磅礴和充满自信,但也有可能会过于张扬。在手机屏幕尺寸方面,8代表着比较大的尺寸,适合看视频和玩游戏,但也可能会因为体积过大而不太方便携带。
9代表智慧和博爱,它具有深邃的阴性能量,能够带来智慧和博爱的气场,代表着宽广和包容。在房屋面积方面,数字9的房子可能会让人感到宽敞明亮,充满智慧和内涵,但也可能会因为太过空旷而显得不够温馨。在衣服尺码方面,9号码代表着比较大的尺码,穿上给人高贵优雅的印象,但也有可能会过于夸张不够自然。在手机屏幕尺寸方面,9代表着适中的尺寸,既不过大也不过小,满足日常使用,但也不太特别突出。
不同的尺寸数字代表着不同的吉凶之气,具有不同的含义和象征。在选择房子、衣服和手机等时,我们可以根据自己的喜好和需要,选择适合自己的尺寸数字,以获得更好的运势和气场。当然,最关键的还是要注意实用性和舒适性,才是最重要的。